Developer Guide
- Acknowledgements
- Setting up, getting started
- Design
- Implementation
- Documentation, logging, testing, configuration, dev-ops
- Appendix: Requirements
- Appendix: Instructions for manual testing
Acknowledgements
- {list here sources of all reused/adapted ideas, code, documentation, and third-party libraries – include links to the original source as well}
Setting up, getting started
Refer to the guide Setting up and getting started.
Design

.puml
files used to create diagrams are in this document docs/diagrams
folder. Refer to the PlantUML Tutorial at se-edu/guides to learn how to create and edit diagrams.
Architecture
The Architecture Diagram given above explains the high-level design of the App.
Given below is a quick overview of main components and how they interact with each other.
Main components of the architecture
Main
(consisting of classes Main
and MainApp
) is in charge of the app launch and shut down.
- At app launch, it initializes the other components in the correct sequence, and connects them up with each other.
- At shut down, it shuts down the other components and invokes cleanup methods where necessary.
The bulk of the app’s work is done by the following four components:
-
UI
: The UI of the App. -
Logic
: The command executor. -
Model
: Holds the data of the App in memory. -
Storage
: Reads data from, and writes data to, the hard disk.
Commons
represents a collection of classes used by multiple other components.
How the architecture components interact with each other
The Sequence Diagram below shows how the components interact with each other for the scenario where the user issues the command delete 1
.
Each of the four main components (also shown in the diagram above),
- defines its API in an
interface
with the same name as the Component. - implements its functionality using a concrete
{Component Name}Manager
class (which follows the corresponding APIinterface
mentioned in the previous point.
For example, the Logic
component defines its API in the Logic.java
interface and implements its functionality using the LogicManager.java
class which follows the Logic
interface. Other components interact with a given component through its interface rather than the concrete class (reason: to prevent outside component’s being coupled to the implementation of a component), as illustrated in the (partial) class diagram below.
The sections below give more details of each component.
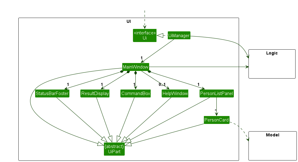
UI component
The API of this component is specified in Ui.java
The UI consists of a MainWindow
that is made up of parts e.g.CommandBox
, ResultDisplay
, PersonListPanel
, StatusBarFooter
etc. All these, including the MainWindow
, inherit from the abstract UiPart
class which captures the commonalities between classes that represent parts of the visible GUI.
The UI
component uses the JavaFx UI framework. The layout of these UI parts are defined in matching .fxml
files that are in the src/main/resources/view
folder. For example, the layout of the MainWindow
is specified in MainWindow.fxml
The UI
component,
- executes user commands using the
Logic
component. - listens for changes to
Model
data so that the UI can be updated with the modified data. - keeps a reference to the
Logic
component, because theUI
relies on theLogic
to execute commands. - depends on some classes in the
Model
component, as it displaysPerson
object residing in theModel
.
Logic component
API : Logic.java
Here’s a (partial) class diagram of the Logic
component:
The sequence diagram below illustrates the interactions within the Logic
component, taking execute("delete 1")
API call as an example.

DeleteCommandParser
should end at the destroy marker (X) but due to a limitation of PlantUML, the lifeline continues till the end of diagram.
How the Logic
component works:
- When
Logic
is called upon to execute a command, it is passed to anAddressBookParser
object which in turn creates a parser that matches the command (e.g.,DeleteCommandParser
) and uses it to parse the command. - This results in a
Command
object (more precisely, an object of one of its subclasses e.g.,DeleteCommand
) which is executed by theLogicManager
. - The command can communicate with the
Model
when it is executed (e.g. to delete a person).
Note that although this is shown as a single step in the diagram above (for simplicity), in the code it can take several interactions (between the command object and theModel
) to achieve. - The result of the command execution is encapsulated as a
CommandResult
object which is returned back fromLogic
.
Here are the other classes in Logic
(omitted from the class diagram above) that are used for parsing a user command:
How the parsing works:
- When called upon to parse a user command, the
AddressBookParser
class creates anXYZCommandParser
(XYZ
is a placeholder for the specific command name e.g.,AddCommandParser
) which uses the other classes shown above to parse the user command and create aXYZCommand
object (e.g.,AddCommand
) which theAddressBookParser
returns back as aCommand
object. - All
XYZCommandParser
classes (e.g.,AddCommandParser
,DeleteCommandParser
, …) inherit from theParser
interface so that they can be treated similarly where possible e.g, during testing.
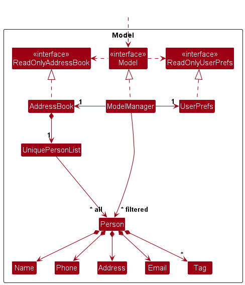
Model component
API : Model.java
The Model
component,
- stores the address book data i.e., all
Person
objects (which are contained in aUniquePersonList
object). - stores the currently ‘selected’
Person
objects (e.g., results of a search query) as a separate filtered list which is exposed to outsiders as an unmodifiableObservableList<Person>
that can be ‘observed’ e.g. the UI can be bound to this list so that the UI automatically updates when the data in the list change. - stores a
UserPref
object that represents the user’s preferences. This is exposed to the outside as aReadOnlyUserPref
objects. - does not depend on any of the other three components (as the
Model
represents data entities of the domain, they should make sense on their own without depending on other components)

Tag
list in the AddressBook
, which Person
references. This allows AddressBook
to only require one Tag
object per unique tag, instead of each Person
needing their own Tag
objects.
Storage component
API : Storage.java
The Storage
component,
- can save both address book data and user preference data in JSON format, and read them back into corresponding objects.
- inherits from both
AddressBookStorage
andUserPrefStorage
, which means it can be treated as either one (if only the functionality of only one is needed). - depends on some classes in the
Model
component (because theStorage
component’s job is to save/retrieve objects that belong to theModel
)
Common classes
Classes used by multiple components are in the seedu.address.commons
package.
Implementation
This section describes some noteworthy details on how certain features are implemented.
[Proposed] Undo/redo feature
Proposed Implementation
The proposed undo/redo mechanism is facilitated by VersionedAddressBook
. It extends AddressBook
with an undo/redo history, stored internally as an addressBookStateList
and currentStatePointer
. Additionally, it implements the following operations:
-
VersionedAddressBook#commit()
— Saves the current address book state in its history. -
VersionedAddressBook#undo()
— Restores the previous address book state from its history. -
VersionedAddressBook#redo()
— Restores a previously undone address book state from its history.
These operations are exposed in the Model
interface as Model#commitAddressBook()
, Model#undoAddressBook()
and Model#redoAddressBook()
respectively.
Given below is an example usage scenario and how the undo/redo mechanism behaves at each step.
Step 1. The user launches the application for the first time. The VersionedAddressBook
will be initialized with the initial address book state, and the currentStatePointer
pointing to that single address book state.
Step 2. The user executes delete 5
command to delete the 5th person in the address book. The delete
command calls Model#commitAddressBook()
, causing the modified state of the address book after the delete 5
command executes to be saved in the addressBookStateList
, and the currentStatePointer
is shifted to the newly inserted address book state.
Step 3. The user executes add n/David …
to add a new person. The add
command also calls Model#commitAddressBook()
, causing another modified address book state to be saved into the addressBookStateList
.

Model#commitAddressBook()
, so the address book state will not be saved into the addressBookStateList
.
Step 4. The user now decides that adding the person was a mistake, and decides to undo that action by executing the undo
command. The undo
command will call Model#undoAddressBook()
, which will shift the currentStatePointer
once to the left, pointing it to the previous address book state, and restores the address book to that state.

currentStatePointer
is at index 0, pointing to the initial AddressBook state, then there are no previous AddressBook states to restore. The undo
command uses Model#canUndoAddressBook()
to check if this is the case. If so, it will return an error to the user rather
than attempting to perform the undo.
The following sequence diagram shows how an undo operation goes through the Logic
component:

UndoCommand
should end at the destroy marker (X) but due to a limitation of PlantUML, the lifeline reaches the end of diagram.
Similarly, how an undo operation goes through the Model
component is shown below:
The redo
command does the opposite — it calls Model#redoAddressBook()
, which shifts the currentStatePointer
once to the right, pointing to the previously undone state, and restores the address book to that state.

currentStatePointer
is at index addressBookStateList.size() - 1
, pointing to the latest address book state, then there are no undone AddressBook states to restore. The redo
command uses Model#canRedoAddressBook()
to check if this is the case. If so, it will return an error to the user rather than attempting to perform the redo.
Step 5. The user then decides to execute the command list
. Commands that do not modify the address book, such as list
, will usually not call Model#commitAddressBook()
, Model#undoAddressBook()
or Model#redoAddressBook()
. Thus, the addressBookStateList
remains unchanged.
Step 6. The user executes clear
, which calls Model#commitAddressBook()
. Since the currentStatePointer
is not pointing at the end of the addressBookStateList
, all address book states after the currentStatePointer
will be purged. Reason: It no longer makes sense to redo the add n/David …
command. This is the behavior that most modern desktop applications follow.
The following activity diagram summarizes what happens when a user executes a new command:
Design considerations:
Aspect: How undo & redo executes:
-
Alternative 1 (current choice): Saves the entire address book.
- Pros: Easy to implement.
- Cons: May have performance issues in terms of memory usage.
-
Alternative 2: Individual command knows how to undo/redo by
itself.
- Pros: Will use less memory (e.g. for
delete
, just save the person being deleted). - Cons: We must ensure that the implementation of each individual command are correct.
- Pros: Will use less memory (e.g. for
{more aspects and alternatives to be added}
[Proposed] Data archiving
{Explain here how the data archiving feature will be implemented}
Documentation, logging, testing, configuration, dev-ops
Appendix: Requirements
Product scope
Target user profile:
- NUS tutors teaching CS mods who want to deal with the contacts of students, tutors and course instructors in a specific course
- prefer desktop apps over other types
- can type fast
- prefers typing to mouse interactions
- is reasonably comfortable using CLI apps
Value proposition: proposes an efficient way for TAs to add, modify and access contact details of student, tutors, instructors for a specific course, which makes it more convenient to help students with learning, connect with other TAs and reach out to staff in case of unexpected situations.
User stories
Priorities: High (must have) - * * *
, Medium (nice to have) - * *
, Low (unlikely to have) - *
Priority | As a … | I want to … | So that I can… |
---|---|---|---|
* * |
tutor | see usage instructions | refer to instructions when I forget how to use the App |
* * * |
tutor | add new contacts | keep the contact list updated with contact details and session |
* * * |
tutor | delete contacts by contact ID | remove contacts from the contact list in case they have |
* * * |
tutor | search contact list by name | locate details of contacts by name without having to go through the entire list |
* * |
tutor | search contact list by contact ID | locate details of contacts by contact ID without having to go through the entire list |
* * |
tutor | list all contacts from the course | view all contacts and their contact details and session in the contact list |
* * * |
tutor | list all contacts by session | view all contacts and their contact details in particular session in the contact list |
{More to be added}
Use cases
(For all use cases below, the System is the TAConnect
program and the Actor is the tutor
, unless specified otherwise)
Use case: UC1 - Add a new contact in the contact list
MSS
- Tutor enters
add command
including details of a contact. - TAConnect parses the command input.
- TAConnect validates that the command is correctly formatted and all required fields are correctly updated.
- TAConnect adds the new contact in the contact list.
- TAConnect saves the updated contact list to the local data file.
-
TAConnect displays a success message showing details of the new contact.
Use case ends.
Extensions
3a. TAConnect detects an error in the command (invalid type or incorrect format).
- 3a1. TAConnect shows an error message specifying the issue and correct format.
-
3a2. Tutor re-enters the command.
Steps 3a1-3a2 are repeated until the type entered is correct.
Use case resumes from step 4.
4a. TAConnect finds that the added contact already exists in the contact list.
- 4a1. TAConnect rejects the duplicate entry.
-
4a2. TAConnect shows an error message indicating that the added contact already exists.
Use case ends.
5a. Storage operation fails due to I/O error.
-
5a1. TAConnect displays an error message indicating that data could not be saved.
Use case ends.
5b. Storage file is corrupted.
- 5b1. TAConnect shows an error message indicating that the data file is corrupted.
- 5b2. TAConnect attempts to back up or recreate the storage file.
- Use case resumes from step 5 if recovery succeeds; otherwise, use case ends.
Use case: UC2 - Delete a contact in the contact list
MSS
- Tutor enters
list
to view the current contacts and their indexes. - TAConnect shows the list of contacts with index numbers.
- Tutor enters
delete INDEX
to remove the intended contact. - TAConnect validates that the
INDEX
refers to a contact in the displayed list. -
TAConnect removes the contact from the contact list, saves the updated data, and confirms the deletion.
Use case ends.
Extensions
3a. Tutor enters an INDEX
that is not a positive integer.
- 3a1. TAConnect shows an error message describing the valid index format.
-
3a2. Tutor re-enters the command with a valid
INDEX
.Use case resumes from step 3.
4a. The specified INDEX
does not correspond to any contact currently displayed.
-
4a1. TAConnect informs the tutor that the index is invalid.
Use case resumes from step 3.
5a. Storage operation fails due to an I/O error.
-
5a1. TAConnect displays an error message indicating that the data could not be saved.
Use case ends.
Use case: UC3 - Search contacts in the list by name
MSS
- Tutor enters
find KEYWORD
to locate a contact. - TAConnect parses the command and checks that at least one keyword is provided.
- TAConnect filters the contact list to contacts whose names contain the keyword(s).
- TAConnect displays the filtered list to the tutor.
-
Tutor uses the displayed contact details to reach out to the intended person.
Use case ends.
Extensions
2a. Tutor omits the keyword or enters only whitespace.
-
2a1. TAConnect shows an error message indicating that at least one keyword is required.
Use case resumes from step 1.
3a. No contact matches the supplied keyword(s).
-
3a1. TAConnect shows a message indicating that no contacts were found.
Use case ends.
5a. Tutor wishes to refine the search.
-
5a1. Tutor enters another
find
command with different keyword(s).Use case resumes from step 1.
Use case: UC4 - List all contacts in the course
MSS
- Tutor requests to list all users as well as their contact types and session for the particular course
-
TAConnect shows a list of all users as well as their contact types and session for the particular course
Use case ends.
Extensions
2a. The list is empty.
Use case ends.
Use case: UC5 - List all student contacts in a specific session
MSS
- Tutor enters
list s/SESSION
to list student contacts for a specific session. - TAConnect parses the command input and validates that the session identifier is present and correctly formatted.
- TAConnect filters the contact list to entries with tag
student
that match the specified session. -
TAConnect displays the filtered list of student contacts for the specified session.
Use case ends.
Extensions
2a. TAConnect detects an invalid command syntax or missing/incorrect session format.
- 2a1. TAConnect shows an error message specifying the issue and the correct format.
-
2a2. Tutor re-enters the command.
Steps 2a1-2a2 are repeated until the data entered are correct.
Use case resumes from step 3.
3a. No matching student contacts exist for the specified session.
-
3a1. TAConnect shows a message indicating no student contacts were found for that session.
Use case ends.
4a. Storage operation fails due to a data retrieval or I/O error.
-
4a1. TAConnect displays an error message indicating that data could not be accessed.
Use case ends.
Non-Functional Requirements
Performance requirements
- Should execute core commands (i.e.
add
,delete
,find
) within 1 second under usual conditions. - Should be able to handle up to 2500 users and 250 sessions without a noticeable sluggishness in performance for typical usage.
- Should automatically save after each successful modification command (i.e.
add
,delete
) without affecting UI responsiveness.
Usability requirements
- A tutor with above average typing speed for regular English text (i.e. not code, not system admin commands) should be able to accomplish most of the tasks faster using commands than using the mouse.
- A new user should be able to learn and perform basic commands within 10 minutes under the help of user guide.
- The user interface should provide consistent layout and feedback messages across all mainstream OSes.
Scalability requirements
- The internal data structures (contact list) should efficiently support search and retrieval operations in O(n) time complexity.
- Should allow easy addition of new commands without modifying existing core logic.
Other requirements
- Should work on any mainstream OS as long as it has Java
17
installed. - All unit and integration tests should pass before release, maintaining at least 90% test coverage.
Glossary
-
Contact ID: For students or tutors who are not full-time employees of NUS this is their matriculation number (eg. A01234567X). For tutors or instructors who are full-time employees of NUS, the TAConnect program will assign a contact ID with the format
FTE-{INITIALS}
, so a NUS full-time employee that has a name Betsy Crowe will have the contact IDFTE-BC
. If multiple contacts have the same initials we will append a number, representing the number of times this initial has been used, in front, so if the contact IDFTE-BC
already exists and another NUS full-time employee that has a name Bob Charlie is added, the contact ID will beFTE-BC2
. - Contact: The user’s name, contact ID, email and optionally a Telegram handle.
- Contact Type: The category of a contact, i.e. student, tutor, course instructor, staff
- Mainstream OS: Windows, Linux, Unix, Mac
- Session: A period of lab or tutorial during which tutor is responsible for delivering the class.
- Tutor: Teaching assistant in a NUS CS-coded course
- UI (User interface): The visual and interactive components of TAConnect through which users issue commands and receive responses.
Appendix: Instructions for manual testing
Given below are instructions to test the app manually.

Launch and shutdown
-
Initial launch
-
Download the jar file and copy into an empty folder
-
Double-click the jar file Expected: Shows the GUI with a set of sample contacts. The window size may not be optimum.
-
-
Saving window preferences
-
Resize the window to an optimum size. Move the window to a different location. Close the window.
-
Re-launch the app by double-clicking the jar file.
Expected: The most recent window size and location is retained.
-
-
{ more test cases … }
Deleting a person
-
Deleting a person while all persons are being shown
-
Prerequisites: List all persons using the
list
command. Multiple persons in the list. -
Test case:
delete 1
Expected: First contact is deleted from the list. Details of the deleted contact shown in the status message. Timestamp in the status bar is updated. -
Test case:
delete 0
Expected: No person is deleted. Error details shown in the status message. Status bar remains the same. -
Other incorrect delete commands to try:
delete
,delete x
,...
(where x is larger than the list size)
Expected: Similar to previous.
-
-
{ more test cases … }
Saving data
-
Dealing with missing/corrupted data files
- {explain how to simulate a missing/corrupted file, and the expected behavior}
-
{ more test cases … }